手搓Http 22万并发 epoll Linux C++17 服务器
采用: 单线程异步,又称事件循环
ゼロ、环境准备
- C++17 (+)
- GCC
- Linux
- 依赖库: fmt (比
printf的打印效率还高!)
一、事前准备: 了解Linux函数的错误码
1.1 Error处理
Linux系统函数都是返回-1表示错误. 而具体什么错误, 我们却需要通过errno的值来查看, 而errno值代表什么意思, 又需要strerror查看:
// 建立socket套接字
if ((_serverFd = ::socket(AF_INET, SOCK_STREAM, 0)) < 0) {
LOG_ERROR("socket Error: %s (errno: %d)", strerror(errno), errno);
}
每次都要检查, 有时候还需要排除某些错误码, 都这样写, 都这样打印, 那不烦也烦死啦
所以直接封装:
[[noreturn]] void _throw_system_error(const char *what) {
auto ec = std::error_code(errno, std::system_category());
fmt::println(stderr, "{}: {} ({}.{})", what, ec.message(), ec.category().name(), ec.value()); // 打印异常的位置和原因
throw std::system_error(ec, what);
}
template <int Except = 0, class T>
T check_error(const char *what, T res) {
if (res == -1) {
if constexpr (Except != 0) {
if (errno == Except) {
return -1;
}
}
_throw_system_error(what); // 直接抛出
}
return res;
}
#define SOURCE_INFO_IMPL_2(file, line) "In " file ":" #line ": "
#define SOURCE_INFO_IMPL(file, line) SOURCE_INFO_IMPL_2(file, line)
#define SOURCE_INFO(...) SOURCE_INFO_IMPL(__FILE__, __LINE__) __VA_ARGS__
#define CHECK_CALL_EXCEPT(except, func, ...) check_error<except>(SOURCE_INFO() #func, func(__VA_ARGS__))
#define CHECK_CALL(func, ...) check_error(SOURCE_INFO(#func), func(__VA_ARGS__))
使用:
// 原本写法
do {
int flags = ::fcntl(fd, F_GETFL, 0);
if (flags == -1) { // 获取文件描述符标志
LOG_ERROR("设置fd为非阻塞时出错! %s (errno: %d)", strerror(errno), errno);
::close(fd);
break;
}
flags |= O_NONBLOCK;
if (::fcntl(fd, F_SETFL, flags) == -1) { // 设置文件状态标志为非阻塞
LOG_ERROR("设置fd为非阻塞时出错! %s (errno: %d)", strerror(errno), errno);
::close(fd);
break;
}
return;
} while(0);
// 其他错误处理...
// =-=-=-=-=-=-=-=-=-=-=-=
// 使用封装
int flags = CHECK_CALL(fcntl, fd, F_GETFL);
flags |= O_NONBLOCK;
CHECK_CALL(fcntl, fd, F_SETFL, flags);
1.2 查看Error
即便打印了错误原因, 但是还是看不懂思密达, 它是殷格利胥...
好在 C 库函数 - setlocale() 中有用于设置或查询程序的本地化信息的库awa!
// C 标准库 - <locale.h>
setlocale(LC_ALL, "zh_CN.UTF-8");
这样, 它就说你看得懂的话了~
二、[V1.0] 正片开始
2.1 认识协程
(拓展阅读: [译] Linux 异步 I/O 框架 io_uring:基本原理、程序示例与性能压测(2020), 结论: 几乎只提升5%)
2.2 为什么使用协程
我们为什么使用epoll + 协程的方式, 而不是 多线程 + epoll 呢?
首先, 网络请求它是一个I/O密集型任务, 它需要等待读写. 即便多线程, 也是会在::recv等地方, 等待数据. 如果是epoll LE + 非阻塞, 然后返回-1, 错误码是请尝试, 然后你就一种在此处尝试, 会有极大的性能浪费, 并且造成CPU空转. (频繁的内核和用户态的转换...), 总之就是不好, 并且线程数量有限, 不能全部都这样吧? 总会有连接成功的吧?
所以我们能不能换个思路? (假设现在只有一个线程:)
I/O密集, 我们在等待I/O的时候, 能不能不要直接切换到内核态? 而是直接去做哪些已经读取好的I/O的任务, 解析请求, 再发回响应. 而不是在这样干等, CPU空转...
说白了就是: 前台来了个老哥A, 我们只有一个服务员, 我们看到老哥A在这里边思考边说, 就等待老哥A说完先, 而在这个时候先去处理已经说完的老哥B的事情, 比如烧烤, 然后老哥A说完了我们再做它的事情, 这样就保证了我们手上一直有东西做...
像这样, 实现在用户态实现的类似操作系统的调度的, 我们就称作协程!
因此使用协程完成这个任务再合适不过啦~
那么, 新的问题又来了, 怎么实现呢? 好像很难啊? 协不会!
2.3 手撕协程
2.3.1 回调函数的类模板
// 这个 `callback` 结构体模板是一种用于存储和调用可变参数回调函数的类模板。
// 它主要通过类型擦除和多态来实现这一点。
template <class ...Args>
struct callback {
// 基础回调基类
struct _callback_base {
// 定义一个通用的 `_call` 方法。所有具体的回调实现都会继承自这个基类,并实现 `_call` 方法。
virtual void _call(Args... args) = 0;
virtual ~_callback_base() = default;
};
// 具体回调实现类模板
template <class F>
struct _callback_impl final : _callback_base {
F m_func;
template <class ...Ts, class = std::enable_if_t<std::is_constructible_v<F, Ts...>>>
_callback_impl(Ts &&...ts) : m_func(std::forward<Ts>(ts)...)
{}
// 这个类模板继承自 `_callback_base`,并实现了 `_call` 方法。
// 它持有一个具体的函数对象 `m_func`,并在 `_call` 方法中调用该函数对象。
void _call(Args... args) override {
m_func(std::forward<Args>(args)...);
}
};
// 基础回调基类 独享智能指针, 用于持有具体的回调实现。
std::unique_ptr<_callback_base> m_base;
// 构造函数
// 通过模板参数和`std::enable_if`限制,确保传入的函数对象是可调用的,并且不是`callback`本身的类型。
// 这个构造函数会创建一个`_callback_impl`实例,并将其存储在`m_base`中。
template <class F, class = std::enable_if_t<std::is_invocable_v<F, Args...> && !std::is_same_v<std::decay_t<F>, callback>>>
callback(F &&f) : m_base(std::make_unique<_callback_impl<std::decay_t<F>>>(std::forward<F>(f))) {}
/**
* 注: std::is_invocable<F, Args...> 是一个类型特征模板,
* 它会返回一个布尔值(std::true_type 或 std::false_type),表示可调用对象 F 是否能够接受参数 Args... 并成功调用。
* std::is_invocable_v<F, Args...> 是 std::is_invocable<F, Args...>::value 的简写,直接提供布尔值。
*
* std::decay_t<F> 是 C++11 中引入的类型特征,用于获取类型 F 的衍生类型(decayed type)。
* 它会去掉类型的引用、const、volatile 修饰符,并将数组和函数类型转换为对应的指针类型。
* 例如,std::decay_t<int&> 会是 int,std::decay_t<int[10]> 会是 int*。
* 你可以通过 std::decay 来移除类型的引用和常量修饰符,并进行其他类型调整。
* 此处, 保证 F 和 callback 不是相同类型及其衍生
*/
callback() = default;
// 不可拷贝
callback(callback const &) = delete;
callback &operator=(callback const &) = delete;
// 可以移动
callback(callback &&) = default;
callback &operator=(callback &&) = default;
// 调用存储的回调函数
void operator()(Args... args) const {
assert(m_base);
return m_base->_call(std::forward<Args>(args)...);
}
// 获取存储的具体回调实现对象
template <class F>
F &target() const {
assert(m_base);
return static_cast<_callback_impl<F> &>(*m_base);
}
// 用于泄露和恢复回调对象的地址,主要用于某些需要手动管理内存的场景
// 主动内存泄漏
void *leak_address() {
return static_cast<void *>(m_base.release());
}
// 恢复回调对象的地址
static callback from_address(void *addr) {
callback cb;
cb.m_base = std::unique_ptr<_callback_base>(static_cast<_callback_base *>(addr));
return cb;
}
};
2.3.2 使用: 以连接为例
- 节选出部分的代码逻辑, 以体验协程的书写方式: 请跟踪
acceptor->do_start("127.0.0.1", "8080");的调用
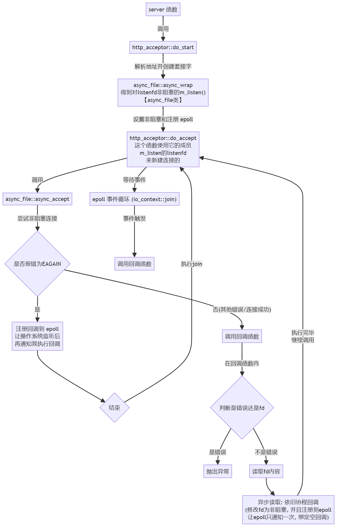
void server() {
io_context ctx; // 全局的epoll fd
auto acceptor = http_acceptor::make();
acceptor->do_start("127.0.0.1", "8080"); // init
ctx.join();
}
// @brief 异步文件操作类
struct async_file {
int m_fd = -1;
async_file() = default;
explicit async_file(int fd) : m_fd(fd) {}
// @brief 静态工厂方法: 将fd设置为非阻塞, 注册epoll监听 (EPOLLET)
static async_file async_wrap(int fd) {
int flags = CHECK_CALL(fcntl, fd, F_GETFL);
flags |= O_NONBLOCK;
CHECK_CALL(fcntl, fd, F_SETFL, flags);
struct epoll_event event;
event.events = EPOLLET; // 设置边沿触发模式, 监听读事件
event.data.ptr = nullptr; // fd 对应 回调函数 (没有)
CHECK_CALL(epoll_ctl, io_context::get().m_epfd, EPOLL_CTL_ADD, fd, &event);
return async_file{fd};
}
// @brief 异步建立连接
void async_accept(address_resolver::address &addr, callback<expected<int>> cb) { // 2
auto ret = convert_error<int>(accept(m_fd, &addr.m_addr, &addr.m_addrlen)); // 3 进行连接 (非阻塞的)
if (!ret.is_error(EAGAIN)) { // 如果不是 EAGAIN (可能是错误, 也可能是fd) 则进入
// {第一次启动那次必定是 跳过这个}
// 基本上是连接成功了
cb(ret); // 启用回调
return;
}
// 如果是 EAGAIN, 那么就让操作系统通知我吧
// 如果 accept 到请求了,请操作系统,调用,我这个回调
callback<> resume = [this, &addr, cb = std::move(cb)] () mutable {
return async_accept(addr, std::move(cb));
};
struct epoll_event event;
/**
* EPOLLIN: 当有数据可读时,`epoll` 会触发事件
* EPOLLET: 设置边沿触发模式
* EPOLLONESHOT: 表示事件只会触发一次。当一个文件描述符上的一个事件触发并被处理后,这个文件描述符会从 `epoll` 监控队列中移除。
*/
event.events = EPOLLIN | EPOLLET | EPOLLONESHOT;
event.data.ptr = resume.leak_address(); // 绑定这个回调函数 <并且这个回调函数的生命周期交给了它(只有epoll有这个指针)>
CHECK_CALL(epoll_ctl, io_context::get().m_epfd, EPOLL_CTL_MOD, m_fd, &event); // 修改已注册的epoll
}
~async_file() {
if (m_fd == -1)
return;
close(m_fd);
epoll_ctl(io_context::get().m_epfd, EPOLL_CTL_DEL, m_fd, nullptr);
}
};
struct http_acceptor : std::enable_shared_from_this<http_acceptor> {
async_file m_listen;
address_resolver::address m_addr;
void do_start(std::string name, std::string port) {
address_resolver resolver;
fmt::println("正在监听:{}:{}", name, port);
auto entry = resolver.resolve(name, port);
int listenfd = entry.create_socket_and_bind();
m_listen = async_file::async_wrap(listenfd);
return do_accept();
}
// @brief 进行连接 -> 调用异步的进行连接
void do_accept() { // 1
return m_listen.async_accept(m_addr, [self = shared_from_this()] (expected<int> ret) { // 3
auto connfd = ret.expect("accept"); // 基本上是没有错误的, 因此得到的是套接字fd
// fmt::println("接受了一个连接: {}", connfd);
http_connection_handler::make()->do_start(connfd); // 直接开始读取
return self->do_accept(); // 继续回调(如果没有就挂起, 就返回了)
});
}
};
/// 附带 struct io_context { # 节选逻辑
// ...
void join() {
std::array<struct epoll_event, 128> events;
while (true) {
int ret = epoll_wait(m_epfd, events.data(), events.size(), -1);
if (ret < 0)
throw;
for (int i = 0; i < ret; ++i) {
auto cb = callback<>::from_address(events[i].data.ptr); // 协程: 调用回调
cb();
}
}
}
// } ...
初次接触, 我就有疑惑: 它为什么不会在栈上无限相互递归?
| ##container## |
|---|
![]() |
| 以上是大致的流程图 |
- 如果一直在
if (EAGAIN)进入回调cb()里面, 不就可能存在一直在栈上堆栈do_accept->async_accept->回调函数->do_accept->... 了吗?
但是实际上绝对不会这样, 正确的执行是:
- 初次启动服务器, 不可能马上有超级大量的并发, 因此是
do_accept->async_accept->false->注册epoll回调->join()
其宗旨就是: 有事情就做, 作完再尝试做, 没有得做就注册到epoll, 在有事情的时候让操作系统通知我, 我就调用回调, 进行执行. 做完了就看看能不能继续做, 不能做就又注册到epoll, 我继续回到wath(-1)阻塞等待
这就是事件循环(永远有一个连接监听回调在epoll)!, u1s1, 确实似乎比较烧脑啊艹!
好吧~ 我没有见识, 这个应该是使用回调函数实现的异步编程模型qwq?!
2.4 getaddrinfo
使用特点
-
参数较多:
getaddrinfo需要传递多个参数,包括主机名、服务名、提示信息(hints),以及接收结果的指针(result)。- 参数类型和配置需要理解和正确设置,否则可能会导致解析错误。
-
返回结果是链表:
getaddrinfo返回一个包含多个addrinfo结构的链表,需要遍历链表以选择合适的地址。(一般直接使用第一个也没问题)- 需要手动释放链表内存,使用
freeaddrinfo函数。
链表结构:
struct addrinfo {
int ai_flags; // 标志
int ai_family; // 地址族: AF_INET(IPv4)或 AF_INET6(IPv6)
int ai_socktype; // 套接字类型: SOCK_STREAM(流)或 SOCK_DGRAM(数据报)
int ai_protocol; // 协议: 如 IPPROTO_TCP(TCP)或 IPPROTO_UDP(UDP)
size_t ai_addrlen; // 地址长度
struct sockaddr *ai_addr; // 指向 sockaddr 结构体的指针
char *ai_canonname; // 规范化的主机名
struct addrinfo *ai_next; // 指向下一个 addrinfo 结构体的指针
};
- 支持多种协议:
- 支持 IPv4 和 IPv6,提供更多的兼容性和灵活性。
- 可以根据
hints参数指定希望返回的地址类型和套接字类型。
使用示例
一个典型的getaddrinfo使用示例如下:
#include <sys/types.h>
#include <sys/socket.h>
#include <netdb.h>
#include <cstring>
#include <iostream>
void use_getaddrinfo(const char *hostname, const char *service) {
struct addrinfo hints;
struct addrinfo *result, *rp;
// 初始化 hints 结构
memset(&hints, 0, sizeof(struct addrinfo));
hints.ai_family = AF_UNSPEC; // 可以是 AF_INET 或 AF_INET6 或 AF_UNSPEC
hints.ai_socktype = SOCK_STREAM; // SOCK_STREAM 表示 TCP, SOCK_DGRAM 表示 UDP
// 调用 getaddrinfo 函数
int s = getaddrinfo(hostname, service, &hints, &result);
if (s != 0) {
std::cerr << "getaddrinfo: " << gai_strerror(s) << std::endl;
return;
}
// 遍历结果链表
for (rp = result; rp != nullptr; rp = rp->ai_next) {
int sockfd = socket(rp->ai_family, rp->ai_socktype, rp->ai_protocol);
if (sockfd == -1)
continue;
if (connect(sockfd, rp->ai_addr, rp->ai_addrlen) != -1) {
std::cout << "Connected!" << std::endl;
break; // 成功连接
}
close(sockfd);
}
// 释放结果链表
freeaddrinfo(result);
}
优点
-
跨平台兼容性:
- 统一接口,兼容 IPv4 和 IPv6,适用于多种操作系统。
-
灵活性:
- 支持通过
hints参数配置不同的协议和套接字类型。 - 可以解析主机名和服务名,支持域名解析和服务查找。
- 支持通过
-
多地址解析:
- 返回一个链表,包含多个可能的地址和端口组合,提供更多选择。


